衡中同卷·2023届 信息卷 文综(全国卷B)(四)4试题,目前我们已经整理了衡中同卷·2023届 信息卷 文综(全国卷B)(四)4试题的各科答案和试卷,更多高中试卷答案请关注本网站。
衡中同卷·2023届 信息卷 文综(全国卷B)(四)4试题以下是该试卷的部分内容或者是答案亦或者啥也没有,更多试题答案请关注微信公众号:趣找答案/直接访问www.qzda.com(趣找答案)

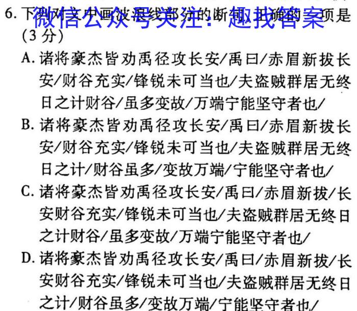
6.下列对文中画波浪线部分的断句,正确的一项是(3分)A.诸将豪杰皆劝禹径攻长安/禹曰/赤眉新拔长安/财谷充实/锋锐未可当也/夫盗贼群居无终日之计财谷/虽多变故/万端宁能坚守者也/B.诸将豪杰皆劝禹径攻长安/禹曰/赤眉新拔长安/财谷充实/锋锐未可当也/夫盗贼群居无终日之计/财谷虽多/变故万端/宁能坚守者也/C.诸将豪杰皆劝禹径攻长安/禹曰/赤眉新拔/长安财谷充实/锋锐未可当也/夫盗贼群居无终日之计财谷/虽多变故/万端宁能坚守者也/D.诸将豪杰皆劝禹径攻长安/禹曰/赤眉新拔/长安财谷充实/锋锐未可当也/夫盗贼群居无终日之计/财谷虽多/变故万端/宁能坚守者也/

A.亲魏善楚的“善”指交好,与《鸿门宴》中“素善留侯张良”的“善”字相同。B.三川在西周时期指关陇地区的泾河、渭河和洛河;现多泛指整个黄河流域地区。C.戎狄即先秦时代华夏对北方和西方的非华夏部落的统称,即北戎和西狄的合称。D.鼎是中华古代重要的器皿,九鼎更是代表国家统一昌盛,王权至高无上的宝器。
衡中同卷·2023届 信息卷 文综(全国卷B)(四)4试题
原创文章,作者:admin,如若转载,请注明出处:https://www.qusouti.cn/47916.html
